In This Chapter
- Becoming a canine good citizen
- Understanding disciplines for fun and for show
- Showing your Bully in conformation
- Performing in obedience, agility, and tracking events
- Spreading the love around: Therapy Bulldogs
Becoming a Canine Good Citizen
The title of Canine Good
Citizen (CGC) is one of the easiest titles that your well-trained Bulldog
can earn, and after your Bully passes the test given by a certified tester, you
can proudly put CGC after her name. This notation tells everyone that
your dog is, indeed, a good citizen. All dogs benefit from training, and
earning a CGC means that your dog has the manners she needs when you have visitors
or when you go somewhere with her. A CGC title may mean that your dog can stay
in a motel room with you because the desk clerk knows that your dog behaves.
Preparing for the CGC test
Most of the things you need to
teach your Bulldog for this test you can do yourself, but some kennel clubs
offer classes just for the Canine Good Citizen test. You may want to see what’s
available in your area. I find that a class helps me because the instructor expects
a certain amount of progress each week, so I can’t put off the training.
Preparing your Bulldog for the
CGC test also gives you an idea of whether you want to continue with more
formal obedience. Bulldogs aren’t the easiest dogs to train in obedience, but
you and your Bulldog can do it. Plus the two of you get to spend quality time
together.
Tip
Although you can certainly train your Bulldog yourself at home, joining a class has the advantage of following someone who can help you with problems and familiarize your Bulldog with other people and dogs.
If you decide to join a class,
take your time finding one that’s right for you and your Bully. Consider
whether you want to use clicker training. Clicker training uses positive
reinforcement through a clicker and food. When your dog does what you want, you
mark the behavior by clicking and giving a treat. Some trainers use a combination
of food rewards and corrections. See Chapter Mastering
Good Manners and Basic Commands for more information on
training.
To find out about reputable
classes of any sort, ask friends who have dogs, or contact your local kennel
club. Sometimes boarding kennels, local YMCAs, and local humane societies offer
classes. See whether you can visit a class before you sign up. People train
dogs by using many different methods, and you want to make sure that you’re
comfortable with whatever method your instructor uses.
Warning!
If an instructor yells at or hits any dog, run — don’t walk — from the class. Yelling and hitting only confuse the dog and may make a dog aggressive or fearful. A first-rate instructor knows how to train without raising her voice or her hand.
Classes usually run eight to ten
weeks. After you and your pooch master the basics, you usually can take an
advanced class for competing in obedience trials. If your class instructor
doesn’t offer such a class, she can likely recommend someone who does.
Taking the CGC test
When you’re ready to have your
dog tested, you notice that the American Kennel Club (AKC) wants your dog and
you to be good citizens. Before taking the Canine Good Citizen test, you
have to sign the Responsible Dog Owners’ Pledge. This pledge states that you agree
to take care of your dog’s health, safety, exercise, training, and quality of
life. You also agree to be responsible for cleaning up after your dog in public
places and never letting your dog infringe on the rights of others.
After you sign the pledge, you
and your dog are ready for the test. The CGC test has ten steps; here they are:
- Your dog must allow a friendly stranger to approach. In this test, the evaluator walks up to you and your dog to greet you, ignoring your dog. Your dog must show no sign of resentment or shyness and must not break position or try to go to the evaluator.
- Your dog must sit quietly and allow the person to pet him. With your Bully sitting at your side, the evaluator pets him on the head and body. You can talk to your dog during this exercise. Your dog may either sit or stand, but he must not show shyness or resentment.
- Your dog must allow someone to groom him. You supply the brush or comb, and the evaluator runs it lightly over your dog’s body. The evaluator also examines your dog’s ears and gently picks up each front foot.
- You must take a walk with your dog on a loose lead. This test isn’t a formal heeling exercise, so your dog doesn’t need to be on your left side and doesn’t need to sit when you stop.
- You must walk your dog through a crowd. You and your Bully have to walk around and closely pass at least three people. Your dog may show interest in the strangers but continue to walk with you without being overly exuberant or shy. Your dog shouldn’t jump on people in the crowd or strain on the leash.
- You must ask your dog to sit and stay down; then you must leave your dog and return to him. In this exercise, the evaluator replaces your leash with a 20-foot-long line. You can leave your dog in a Sit or a Down position for the Stay command, and you can issue more than one command to Stay.
- You must call your Bully, and he must come when called. You walk 10 feet from your dog, turn to face him, and then call him.
- Your Bulldog must behave politely around other dogs. You and another handler, each with your dogs, approach each other, stop, shake hands, exchange pleasantries, and continue on for about 10 feet. The dogs should show no more than casual interest in each other, and neither dog should go to the other dog or his or her handler.
- Your dog also tests on how he reacts to distractions. In this test, two distractions take place. Because many people who have their dog tested for the CGC are also interested in therapydog work, the distractions are frequently wheelchairs or a person using crutches or a walker. To test how well your dog recovers from being startled, the evaluator may throw the crutches to the ground or knock over the walker.
- You must tie up your dog or hand him to someone to hold, and go out of sight for three minutes. Your dog can move about but must not whine, bark, or pull to go after you.
Remember
If, at any time during the testing, your dog growls, snaps, bites, attacks, or attempts to attack a person or another dog, he fails the test.
When you and your Bulldog become
official Canine Good Citizens, you may want to do more obedience training. The
following sections give you some ideas of more ways to show off and have fun with
your Bulldog.
Exploring Conformation Shows for Your Bulldog
Conformation shows originally
began as a way to evaluate breeding stock, so judges look at each dog and how
closely he conforms to the official breed standard. (The breed standard
describes the ideal dog; see Chapter Acquainting
Yourself with the Bulldog Package
You’ve probably seen parts of dog
shows on television, and if that looks like fun to you, talk to your breeder
and other Bulldog lovers about your Bully’s potential as a show dog. If people
who know the breed say that your dog isn’t show quality, don’t feel bad; your
dog is still your best buddy, and you can do other activities as a team. If
your dog is show quality, you can enter your dog in shows and earn points
toward a championship.
Depending on the number of
Bulldogs competing, you earn between 1 and 5 points at any given show. Winning
3, 4, or 5 points is called winning a major. You need to win at least 2
majors under 2 different judges as part of your 15 points. If your dog
accumulates more than 15 points but still hasn’t won 2 majors, he isn’t a champion.
Tip
If you decide to enter your dog in a conformation show, ask your breeder for help, or find someone in your area to be your mentor. The breeder or a mentor helps you enter shows and gives you advice in several areas:
- Deciding what to take with you to shows
- Determining what judges may like your dog
- Filling out entry forms
- Handling your dog in the ring
- Revealing grooming tips, too
- Wearing the appropriate attire
- Understanding conformation classes
Conformation shows have six
classes, and each class is divided by sex. Male dogs only compete against other
male dogs, and female dogs compete against only other female dogs. Here are the
six classes:
- The puppy class, which further divides into puppies 6 to 9 months and 9 to 12 months
- Dogs 12 to 18 months
- Novice (open to all dogs who haven’t yet won three blue ribbons)
- American Bred for dogs bred in America
- Bred by Exhibitor for dogs bred by the person showing
- Open (for all dogs, regardless of who’s showing them, where they were born, or how many wins they’ve had)
The winners from each class
compete for Winners Dog (the award for the males) or Winners Bitch (the
award for the females). The Winners Dog and Winners Bitch earn championship
points.
The final step — the judging for Best
of Breed. The Winners Dog and Winners Bitch return to the ring with any
champions entered, and from these dogs, the judge selects the Best of Breed.
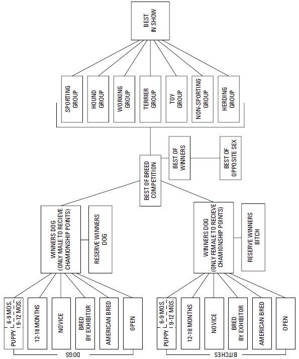
Figure 11-1 gives a more graphic
representation of how an AKC dog show, in particular, progresses from classes
to Best in Show.
Figure 11-1: The
progression of an AKC dog show from breed classes to Best in Show.
Tip
Dogs who are already champions don’t compete in the regular classes. They enter the Best of Breed class and compete against the Winners Dog and Winners Bitch. The Champions don’t earn any more points, but when dogs are “specialed” (entered after they’re champions), the goal becomes earning group placings and Best in Show wins. The more wins, the higher the dog’s standing in national rankings. A high standing adds prestige to the kennel and gets more people to want to use the dog at stud, and the breeder can ask for a higher stud fee. For winning bitches, their puppies have more value.
Westminster
Two Bulldogs have won Best in Show at the
prestigious Westminster Kennel Club Dog Show. The first Bulldog, Ch.
Strathtay Prince Albert, won in 1913 and was the first nonterrier to win. Ch.
Strathtay Prince Albert beat almost 200 other Bulldogs to win Best of Breed
before going on to win his group and, ultimately, Best in Show. The second
Bulldog to achieve this honor was Ch. Kippax Fearnaught in 1955. John Rendel
of the Times called him “a picture of power,” and the judge said he was “the best
Bulldog I’ve ever seen.”
|
If your dog wins Best of Breed,
he continues to group judging. Group judging consists of seven groups: working,
sporting, terrier, toy, nonsporting, hound, and herding. The Bulldog is in the
nonsporting group. Your dog joins all the other breed winners from the nonsporting
group (see Chapter Acquainting
Yourself with the Bulldog Package). All group winners are then judged a final time, and one
dog wins Best in Show.
Scoring your Bulldog
The point system is part of the
official breed standard (see Chapter Acquainting
Yourself with the Bulldog Package) and shows you how a Bulldog scores in
the ring. This point system guides a judge in his evaluation of your dog.
Judges place a heavy emphasis on the head, which counts for 39 points, and on
the body and legs, which add up to another 39 points. Other parts of the dog
deserve attention, but this point schedule shows how important the head and
body are in an ideal Bulldog. For a complete rundown on how dogs are scored,
see the sidebar “Scale of points.”
Junior Showmanship
If your child wants to show your
Bulldog, Junior Showmanship is designed to give younger handlers a
chance to compete.
Scale of points
The AKC uses the following system to score dogs in dog shows:
|
|
General properties–22
|
Chops–2
|
Proportion and symmetry–5
|
Jaws–5
|
Attitude–3
|
Teeth–2
|
Expression–2
|
Body, legs, etc.–39
|
Gait–3
|
Neck–3
|
Size–3
|
Dewlap–2
|
Coat–2
|
Shoulders–5
|
Color of coat–4
|
Chest–3
|
Head–39
|
Ribs–3
|
Skull–5
|
Brisket–2
|
Cheeks–2
|
Belly–2
|
Stop–4
|
Back–5
|
Eyes and eyelids–3
|
Forelegs and elbows–4
|
Ears–5
|
Hind legs–3
|
Wrinkles–5
|
Feet–3
|
Nose–6
|
Tail–4
|
Total 100
|
|
Disqualification — Brown or liver-colored nose.
|
|
The dog who the junior shows must belong to the junior or to
a member of the immediate family and must be eligible for show in regular
conformation or obedience classes. Bitches in season can’Tip be shown.
Showing a dog requires more than the dog!
Showing your dog isn’t cheap. Entry fees are around $25, but
you also have to pay for your transportation, meals, and hotel room. You don’t
want to waste your money, so make sure that you and your dog are ready to show.
Preparing your dog for competition
To ensure that you and your Bully
are ready for competition, check into handling classes, where you discover the
correct speed for your dog as he moves around the ring and how to wear your
armband (on the left arm). At class, you study the various patterns a judge may
use as he evaluates your dog. A judge may ask you to move your dog in a
triangle, an L, or a simple Down and Back. Classroom practice helps alleviate
mistakes in the show ring. Most local kennel clubs offer inexpensive handling
classes that usually range in price from $3 to $10 a session.
Although handling techniques vary
a bit among breeds, some methods are basic. For example, you need to know how
to get your Bulldog to stack — stand solidly — and hold still while the
judge looks him or her over. Also, your dog must allow a stranger — the judge —
to run her hands over him and to open his mouth to check his bite (although
some judges ask the handler to show the bite). Your dog must trot around the
ring with you so that the judge can observe his gait. Never stand between your
dog and the judge.
In conformation, judges examine
low-built dogs on a table to make evaluating them easier. Because Bulldogs can
be too big to put on a table, judges may request a ramp, which raises your dog
to a comfortable height for the judge. To prepare for this possibility, get your
Bulldog accustomed to walking up a slight incline and standing quietly on a
narrow platform. Most handling classes don’t have a ramp, so build your own at
home.
The more you practice, the more
comfortable you and your dog become in the ring. Before you take the plunge
into a real show, try to attend some matches. Matches run like shows,
but they’re smaller and more informal, and don’t offer any points. Entry fees run
from $5 to $10. A match gives your dog, and you, an idea of what a show is like
and gives you practice — without spending a lot of money.
Grooming your dog beautiful
Conformation shows are sometimes
called beauty pageants. In the conformation event, judging is based on
your dog’s build and how he moves; however, having him look his best never
hurts.
Bulldogs need minimal grooming,
but make sure to clean your dog. Trim his nails, and brush his coat. No judge
wants to run her hands over a dirty dog. Take pride not only in your dog’s
structure but also in his appearance. For details on how to groom your dog
properly, see Chapter Grooming
Your Bulldog.
Dressing for success
When you dress for a competition, comfort is key.
You have a long day ahead of you, and not wearing the right clothes or shoes
makes the day even longer. These few hints keep you comfy all the livelong
day:
- At spring or fall shows, wear layers. A sweater
that keeps you comfortable in the morning may roast you by afternoon.
- Carry a raincoat in your car, no matter what
the weatherman says!
- Make sure that you wear comfortable shoes that
have nonslip soles. And remember: High heels are always a mistake!
Now on to the clothing specifics of the events.
In conformation, the attire tends to be more formal. Men typically wear
sports coats and ties, and women wear dresses, although a pantsuit is
acceptable. In extremely hot weather, men can shed their coats, especially if
the judge takes off his coat. For women, a pantsuit is acceptable. No matter
what you wear, try to wear a color that contrasts with your dog’Technical
Stuff coat. For instance, if your dog’s coat is red or dark brindle, avoid
wearing red, burgundy, or any other color that hides your dog’s color.
In obedience, attire is a bit more casual, but
men still frequently wear jackets and ties. Women prefer wearing slacks and
rarely wear skirts or dresses in obedience events. Unlike conformation
competitions, handlers try to match the colors of their dogs in these events.
After all, if the judge can’t see clearly where the dog ends and your slacks
begin, maybe she won’t notice your dog’s crooked Sit!
The agility competition is the most casual event
as far as dress goes. In the case of warm weather, competitors wear shorts.
Because your dog works away from you in agility, matching or contrasting your
dog’s coat doesn’t matter.
|
What to bring to the show
Dog, check. Self, check. But what
else do you need to bring with you to the show? Well, many people take a
grooming table and a box of supplies to a show, but if you groomed your Bully
that morning or the night before, you may not need much more than your dog and
his show lead.
Show leads are typically thin and
light so the handler can easily bunch it up into his hand. The presentation is
better than having a heavier lead dangling from the hand or flapping in the
breeze. A thinner collar allows more of your dog’s neck to be seen. The lighter
equipment makes for a cleaner, more elegant look and also implies training and control
because you’re using such light equipment.
Don’t forget the bait — the food
tidbits you use to keep your dog alert in the ring. Also, don’t forget a lot of
water for your little guy or gal. I take at least a gallon of water a day. If the
weather is hot, and you attend an outdoor show, take more water, both for
wetting your dog down and for him to drink. Don’t assume that water is available
at the show site.
Tip
Take beverages and maybe a picnic lunch for yourself. Food vendors sell concessions at most shows but not always, and the food generally consists of hot dogs and hamburgers. If you stay at the show through your dog’s dinner hour, pack his food as well.
In hot weather, you may want to bring ice packs for your dog or a special coat you can wet down that helps keep him cool. Tuck the ice packs under a towel, and let your dog lie on them or curl around them. Any dog can suffer from the heat, but the short-faced Bulldog is even more susceptible.
Warning!
Never, ever leave your Bulldog in a closed car, even on an overcast day. Even on a cloudy day, a car’s interior temperature can soon climb to a killing temperature. Take your dog with you to get your armband. If you need a bathroom break, find someone to hold your dog.
Tackling Obedience Trials
If you and your Bulldog complete a basic obedience class and enjoy working in obedience, think about trying for the Companion Dog (CD) title. The CD title is one of several obedience titles based on progressive levels of training.
Many of the exercises for the CD test are similar to the ones in the CGC test, though they’re more structured. Each exercise contains definite patterns; you give only one command and can’t talk to your dog otherwise. Some of the exercises are performed with your dog off lead. Although you can train your dog at home, an obedience class helps if you decide to enter competitions. Additionally, a class can help your dog get used to the long Sits and Downs in a line with strange dogs.
Receiving your Companion Dog title
All obedience titles are earned at obedience trials, which are usually held in conjunction with conformation shows. You fill out your entry form and include the entry fee, which is around $25.
To earn a CD title, you and your Bulldog need to get qualifying ribbons under three different judges. A qualifying score in obedience earns 170 out of a possible 200
points, with the dog scoring at least half the possible points in each
exercise. The exercises include
- Heel on lead and figure eight (40 points): During the heeling exercise, the judge gives you instructions, such as forward, right or left turn, fast, slow, normal, and halt. You and your dog must execute each command, with the dog always on your left in the heel position. For the figure-eight test, two stewards form “posts” 6 feet apart, and you and your dog move around them in a figure-eight pattern.
- Stand for examination (30 points): The stand for examination is just that — you must remove your dog’s lead, leave him standing, and move away while the judge lightly touches your dog.
- Heel off lead (40 points): In this exercise, you and your dog execute instructions given by the judge off the lead. These commands include forward, right or left turn, fast, slow, normal, and halt. Your dog must always remain on your left side in the heel position.
- The recall (30 points): On the recall, you put your dog in a Sit, tell him to Stay, walk about 35 feet away, and turn to face your dog. When the judge gives you a signal, you call your dog, who should move eagerly toward you and sit in front of you. When the judge signals again, you command your dog to Heel, and he should do so.
- The long Sit (30 points): The long Sit is a group of exercises in which all the dogs and handlers competing line up in a row. All handlers put their dogs in a Sit, tell the dogs to Stay, and then move across the ring and turn to face the dogs. In the long Sit, your dog must remain seated until you return to him in one minute.
- The long Down (30 points): The long Down is another group exercise in which all the dogs go in a Down position. The handlers instruct their dogs to Stay, move across the ring, and turn to face the dogs. In the long Down, the dog must remain lying down for three minutes.
Tip
Group exercises are a good reason to join a class. A class helps your dog get used to other dogs, and your instructor may use distractions to help teach the dogs not to move until given the command. If your dog can handle classroom distractions, he may be fine in the ring.
Earning your Companion Dog Excellent title
If you and your Bully work well
as a team in obedience and have won the necessary three qualifying ribbons to
be awarded a CD, you may want to work toward the Companion Dog Excellent (CDX) title.
To do so, you need to qualify with three different judges.
Warning!
If you decide to pursue a CDX, have your veterinarian examine your dog first. Bulldogs, unlike other breeds, have lax joints, and unstable joints may lead to jumping injuries.
In CDX competition, your dog
performs versions of the exercises he’s already mastered for the CD title:
- Heel and figure eight off lead (40 points).
- Recall exercise (30 points): At the CDX level, as your dog moves toward you, he must drop into a Down at your signal. Then you call your dog again, and he finishes the recall.
- Long Sits (30 points): The long Sit lasts for three minutes, but this time, you leave the ring — out of sight of your dog. You have no way of giving your Bully the evil eye if he looks like he’s going to change position!
- Long Downs (30 points): The long Down lasts for five minutes, and once again, you leave the ring — out of your dog’s sight.
So far, the CDX exercises extend
from the ones you and your dog have already mastered for the CD title. But now
you add a few new tasks to the list of required exercises:
- Retrieving on the flat (20 points): In this exercise, your dog waits at your side while you throw a dumbbell and then, at your command, retrieves the dumbbell.
- Retrieving over a jump (30 points): The AKC regulations state that the minimum jump height for Bulldogs is “the nearest multiple of 2 inches to 3⁄4 the height of the dog at the withers.” The regulations also state that the minimum jump height is 8 inches. So your Bully probably has a 12-inch jump.
- The broad jump (20 points): This jump is twice as long as the height of the high jump. If your Bulldog jumps a 12-inch high jump, he needs to jump 24 inches in the broad jump.
Tip
Slowly teach your dog to jump consistently. Start your training with low jumping, getting your Bulldog used to jumping on command. Keep the jump low until your dog is comfortable, and raise the height gradually. Pushing your dog can lead to injury and may make him refuse to jump at all. With the broad jump, start small and work up to the required width.
Striving for the Utility Dog title
Many handlers and their Bulldogs
have gotten the CD title, and several have gotten the CDX, but not too many
have earned the Utility Dog (UD) title. One reason may be that the tests for
this title involve more jumping, and another reason may be that the title has a
scent test and a retrieve test. In both tests, the dog must pick up an article
and return with it to his handler. A Bulldog can be trained to retrieve and,
even with his short nose, detect your scent. But many Bulldogs don’t want to
give up what they have in their mouths. Bulldogs were bred to hold on and never
let go, no matter what. A long time has passed since they’ve had to get a death
grip on a bull’s nose, but that instinct to hang on is still there. Teaching a
Bulldog to let go can be a challenge. Still, if you like challenges, enjoy
obedience, and won’t consider any breed other than a Bulldog, here’s what you
and your pooch need to do to earn a Utility Dog (UD) title:
- Signal exercise (40 points): During the signal exercise, all commands to your dog are hand signals. As you’re heeling, the judge issues several commands, including “stand your dog” and “leave your dog.” When the judge signals to down your dog, have your dog sit from the down position and then “come” and “finish,” all by using hand signals.
- Scent discrimination, metal article (30 points), and scent discrimination, leather article (30 points): In this exercise, your dog has to select the one article out of nine that has your scent on it. You supply these articles — five metals and five covered in leather. The articles have a dumbbell shape, and each has a number.
The judge indicates which article
number to use for your scent, and the remaining articles are placed on the
ground. While you and your dog have your backs to the articles, you place your scent
on either the metal or the leather article — whichever the judge indicates. The
judge takes that article by using tongs or his clipboard and places it with the
other articles on the ground. At his signal, you and
your dog turn toward the articles, and you send your dog to retrieve the
scented article. You repeat the process with the remaining article.
- Directed retrieve (30 points): In the directed retrieve, while you and your dog have your backs to the steward, she drops three white gloves in a line. Next, you turn to face the row of gloves, and the judge indicates which glove your dog has to retrieve.
Tip
You can purchase sets of three Bulldog-size gloves from vendors at dog shows or order them through catalogs. When I first got into dogs, I thought that handlers had to buy two pairs of gloves and throw one away, which seemed a real shame. I also wondered how anyone knew what size glove to buy. What a relief when I found out that they came in various sizes and in sets of three!
- Moving stand and examination (30 points): For this exercise, your Bulldog heels beside you until the judge gives you the command to stand your dog. Without stopping, you command your dog to Stand while you continue to walk ahead another 10 to 12 feet, where you stop and turn to face your dog. The judge examines your dog; then you call your dog to the heel position.
- Directed jumping (40 points): The exercise has two jumps: the high jump (a solid jump identical to the one in CDX competitions) and the bar jump (a single bar on two upright poles). You send your dog away from you, and at the command to sit, your dog should turn to face you and sit. When the judge indicates either the high jump or the bar jump, you direct your dog to do the designated jump. You repeat the process for the second jump.
Considering even greater Bulldog obedience challenges
The title of Utility Dog
Excellent awards the dogs who receive a qualifying score in both Open B and
Utility B classes at ten separate competitions. The Open B class exercises are
those listed above for the Companion Dog Excellent title. The Utility B class
exercises are the exercises for the Utility Dog title. As with all obedience
titles, a Bulldog needs a qualifying score of 170 out of a possible 200.
If you and your dog are both
happy with obedience, the next challenge is earning an obedience trial
championship, or OTCH. This competition’s award points are for the number of
dogs you defeat in either Open B or Utility B classes, and you need 100 points
to earn the OTCH. You win points only if you come in first or second in your
class, and under three different judges, you must win a first place in Open B over six dogs or
more, a first place in Utility B over three dogs or more, and another first
place in either class under the same conditions.
So far, no Bulldog’s earned an
OTCH. Maybe yours will be the first!
Competing in Agility: Yes, Bullies Can Do It!
If the structure of obedience
doesn’t appeal to you or your Bulldog, consider agility. In agility events,
your dog competes in running timed obstacle courses. Though they may not seem
built for it, Bulldogs can and do compete in agility.
Three major organizations offer
agility competitions:
- The American Kennel Club (AKC)
- The United States Dog Agility Association (USDAA)
- The North American Dog Agility Council (NADAC)
Each organization has its own set
of rules and regulations, and they change periodically. Each organization also
has three levels of competition. The AKC has Novice, Open, and Excellent; the
USDAA has Starters/Novice, Advanced, and Master; and the NADAC has Novice,
Open, and Elite. The AKC also has Jumpers with Weaves (JWW), a course with no
contact obstacles (no dog walk, A-frame, or teeter-totter). The JWW contains
jumps and weave poles and may have open and/or closed tunnels. Titles in JWW
include Novice, Open, Excellent, and Master Excellent. You can also go on to
win agility championships.
Tip
If you worry about dog injuries or stress, you can enter the AKC preferred class, which includes 12-inch jumps rather than 16-inch jumps and an added 5 seconds to the time allowed to complete the course. NADAC also offers a 12-inch jump for Bulldogs. The USDAA doesn’t offer these jumps, and in fact, if your Bulldog is over 16 inches at the withers, his jump height is 22 inches.
Because agility is a challenging
and complex sport, the best advice is to put in the time at the novice level,
making sure that your dog always touches the yellow contact area of the
A-frame, teeter-totter and dog walk, so that missing that area doesn’t become a
problem at advanced levels. Waiting a bit and not pushing your dog too hard is
a good idea, because you want to give a young dog plenty of time to finish growing
and be in good physical condition. Agility is a demanding sport, especially for
Bulldogs. Waiting until your dog is 18 months to 2 years old before actually
competing is a good idea, because your dog needs time to get conditioned, to
build up stamina, and to mature (Bulldogs take between 2 and 3 years to fully mature).
Your dog must be at least 12 months old before he can compete in an AKC agility
event. To compete in a NADAC or a USDAA competition, your dog must be at least
18 months old.
An agility course presents
different obstacles for your dog to complete in a specific order and in a
certain amount of time. The main obstacles in an agility course are
- A-frame, where the dog goes up one side of the A and down the other.
- Dog walk, which is a sloping board that leads up to another level board, which the dog walks across, and then another sloping board down that leads to the ground.
- Seesaw.
- Four types of jumps:
- Broad jump
- Panel jump, which looks like a wall
- Bar jump
- Tire or window jump
- Pause table, where, at the judge’s direction, you must instruct your dog to sit or down for the count of five.
- Open tunnel.
- Closed tunnel, or chute, which consists of an open, rigid entry area and an expanse of cloth for the exit; the fabric has no support, so the dog must push through it to exit.
- Weave poles, which is a row of poles through which a dog “weaves,” going between two poles, coming back through the next two, and so on. Weave poles aren’t part of an AKC-novice course.
The A-frame, the dog walk, and
the seesaw are all contact obstacles — that is, they all have a contact zone
where the obstacle touches the ground and are usually painted yellow. The dog
must touch this area as he gets on and off the obstacle to ensure that the dog
doesn’t injure himself by leaping on or off the obstacle.
Remember
Agility competitions can be fun for you both as long as you don’t let your dog overheat. Many agility events have kiddie wading pools for cooling off the dogs, but make sure that you still carry plenty of water and ice. You also may consider investing in a special jacket that you soak in water and put on your dog to cool him off.
Do you want to know what to do
with the ice? Carry ice to cool water; wrap ice in a towel, and put it in the
crate with your dog; and offer ice to your dog to chew.
Sniffing Out the Fun in Tracking
Tracking isn’t a competition
usually associated with Bulldogs, but Bulldogs can earn tracking titles. Fewer
than ten Bulldogs in the United States have attained tracking titles. However,
a trainer in the Netherlands trains all her Bulldogs to track and says that
they enjoy it. She says that a Bulldog works only if he likes what he’s doing,
so you have to make training fun, not work. Another roadblock is your Bulldog’s
shorter nose, so your dog may never reach the proficiency needed to do search
and rescue. But if tracking sounds like fun to you, give it a try.
The AKC offers tracking tests and
supplies a booklet of the rules and regulations. Tracking tests, like obedience
tests, have entry fees, and tracking clubs organize the tests. Find someone in
your area who tracks; subscribe to the AKC Gazette for a listing of events;
or go to the AKC Web site, www.akc.org.
Tracking tests a dog’s ability to
follow a particular scent. Variable Surface Tracking (VST) includes
pavement as well as other surfaces, such as gravel and grass. As with obedience
titles, tracking has various levels of titles. Each level is based on the
number of turns in the trail, the length of the trail, and how long the scent
has aged before the dog starts to track it. (Aging is the amount of time
between when the trail is laid and the dog is allowed to start tracking.) To
complete any tracking title, two judges must certify that your dog has
successfully completed the track for any given trail. For all tracking titles,
you need a harness and a tracking lead, which must be between 30 and 40 feet
long.
Tracking titles include
- Tracking Dog (TD): For the TD title, a dog follows a track that’s at least 440 yards long, has 3 to 5 turns, and has been aged at least 30 minutes and no longer than 2 hours. The track can’t cross any paved area or body of water and has two starting flags — one at the beginning of the track and one 30 yards from the first one to indicate the direction in which the track was laid. The first flag lets you know where your dog picks up the scent. The second flag lets you know that you and your dog are moving in the right direction. At the end of the track is a glove or wallet, which the dog must indicate in some way. The dog may pick up the article, may sit or lie down, or otherwise show that he has found the article.
- Tracking Dog Excellent (TDX): Your dog must have a TD title before he can compete for a TDX. For the TDX title, your dog must traverse a track at least 800 yards long, containing 5 to 7 turns, and aged at least 3 hours and no more than 5 hours. Two cross tracks cross the main track, and two obstacles — a stream, a fence, a bridge, a lightly traveled road, a gully — must also be in a TDX track. Along the way, your dog needs to find four articles.
- Variable Surface Tracking (VST): VST tracking tests your dog’s ability to track over changing surfaces. A dog must already have a TD or a TDX title to compete for a VST title. In this test, the trail crosses three different surfaces, with one being vegetation and the other two a combination of concrete, asphalt, gravel, sand, hardpan, or mulch.
- Champion Tracker (CT): A dog gets the Champion Tracker title (CT) when he earns all three tracking titles.
Rallying Around!
Rally is a new sport based on
obedience commands, but Rally is less structured than obedience trials.
Handlers can talk to their dogs, pat their legs, and otherwise encourage their
dogs without penalty. You can’t touch your dog, but you can use hand signals.
The dog walks on the left, but perfect “heel position” isn’t required. Each
dog-andhandler team’s time is recorded in case the points end in a tie.
In obedience, a judge gives the
commands, but in Rally, signs (between 10 and 20) direct you. After the judge
gives the command “Forward,” you’re on your own to complete the exercises.
Judges allow handlers a 15-minute walk-through of the course without their
dogs so they know which commands the course includes.
Bulldogs compete at three levels
of competition: Rally Novice, Rally Advanced, and Rally Excellent:
- In the Rally Novice class, the dog remains on lead at all times, and the team completes between 10 and 15 stations.
- In the Rally Advanced class, all exercises are judged off lead, and exercises contain between 12 and 17 stations, including at least 1 jump. The jumps are the same as those used in obedience, broad, high and bar jumps. Dogs less than 15 inches at the withers jump 8 inches; dogs measuring between 15 and 20 inches jump 12 inches; and dogs measuring over 20 inches jump 16 inches.
- In the Rally Excellent class, again, the dogs are off lead, except for the “honor” exercise. During the honor exercise, one dog either sits or Downs at the judge’s direction and remains in that position while another dog-and-handler team completes the course.
The course consists of 15 to 20
stations and at least 2 jumps. A handler at the Rally Excellent level may not
clap or pat his leg to encourage his dog, but multiple commands are still
permitted.
A minimum score of 70 points, out
of a possible 100, qualifies. A team may lose 3 to 10 points, or even receive a
nonqualifying score, for handler error. The total deduction depends on the
frequency and severity of the error.
- A one-point deduction occurs for each of the following:
- Being out of position
- Delaying or resisting responding
- Having a tight lead
- Interfering (on the dog’s part) with the handler’s forward motion
- Sitting poorly
- Touching a jump, pylon, post, or person
In the case of the following
incidents, a three-point deduction occurs:
- Barking excessively
- Giving a loud command or intimidating signal
- Knocking over a post or pylon
- Lacking control
- Repeating a station
A 10-point deduction is taken
for
- Hitting a jump
- Performing a station incorrectly
A judge may also deduct one to
ten points for lack of teamwork.
Nonqualifying (NQ) scores include
- Being substantially out of position/not completing the honor exercise
- Eliminating in the ring during judging
- Failing to attempt a station
- Failing to meet minimum requirements
- Having an unmanageable dog
- Knocking off the bar from the uprights and/or using a jump as an aid in going over
- Maintaining a consistently tight lead
Working with Your Bulldog as a Therapy Dog
If you refer to your Bully as a
couch potato, and you aren’t competitive enough to enjoy any formal events, consider
having your dog become a therapy dog. Therapy dogs visit healthcare
facilities. A dog may do as little as sit and be petted, or a dog may be
actively involved in patient care. Throwing a toy for a dog to retrieve can be
part of physical therapy. A therapy dog may also visit schools. Children love
to read to dogs, and dogs love to be read to, and they never care if a child
makes a mistake. Therapy dogs also visit survivors after a disaster. The dog
doesn’t find victims but offers comfort to the victims and to the rescue
workers as well. Disasters add stress to life, and the presence of a calm,
loving dog can help people cope. Bulldogs make great therapy dogs because
they’re calm and because they love people.
Therapy dogs and their handlers
traditionally visit nursing homes and hospitals, but your dog may be the
perfect canine for a visit to the local
school. Most Bulldogs are calm and steady with children.If you don’t have
children of your own, make sure that children don’t frighten your dog. Many schools
have programs where children can read to a dog. The reading program gives the
child practice and supplies a listener who doesn’t criticize them.
Although you can make nursing
home, hospital, and school visits with a “regular” dog, some organizations, like
Therapy Dogs International and the Delta Society, register therapy dogs. For
more information, check out their Web sites: Delta Society, www.deltasociety.org, and Therapy Dogs International,
www.tdi-dog.org.
To become a registered therapy
dog, your Bully has to pass a test similar to the Canine Good Citizen test. The
test includes exercises with a person using a wheelchair, crutches, a walker,
or all three.
If one of these organizations
certifies your dog, he gets a special ID tag for his collar, and you may get a
laminated wallet card to show as proof of his certification. The agency also
may provide insurance coverage for visits in case your dog accidentally harms
someone and may offer guidelines for taking your dog to hospitals or other
healthcare facilities.
Remember
One drawback to having Bulldogs as therapy dogs is that people in wheelchairs or beds can have a difficult time reaching them. Plus Bulldogs’ weight makes putting them in someone’s lap nearly impossible. So that your Bully can provide a little TLC, consider teaching him to put his front paws up on the side of a wheelchair or bed, but always check with the facility manager first for permission to do so.
Whether your dog is registered
with an agency or not, take proof of vaccinations with you when you make your
visit. You may not need the proof, but sometimes administrators want to make
sure that your dog has his necessary shots, especially rabies. Make sure that you’ve
cleaned your dog and trimmed his nails. Trimming your dog’s nails is important:
Remember, older people have delicate skin, and your pooch’s nails can easily
bruise or tear their skin. Make sure that your dog is clean; no one wants to
pet or smell a dirty dog!
by Susan M.Ewing

0 comments:
Post a Comment